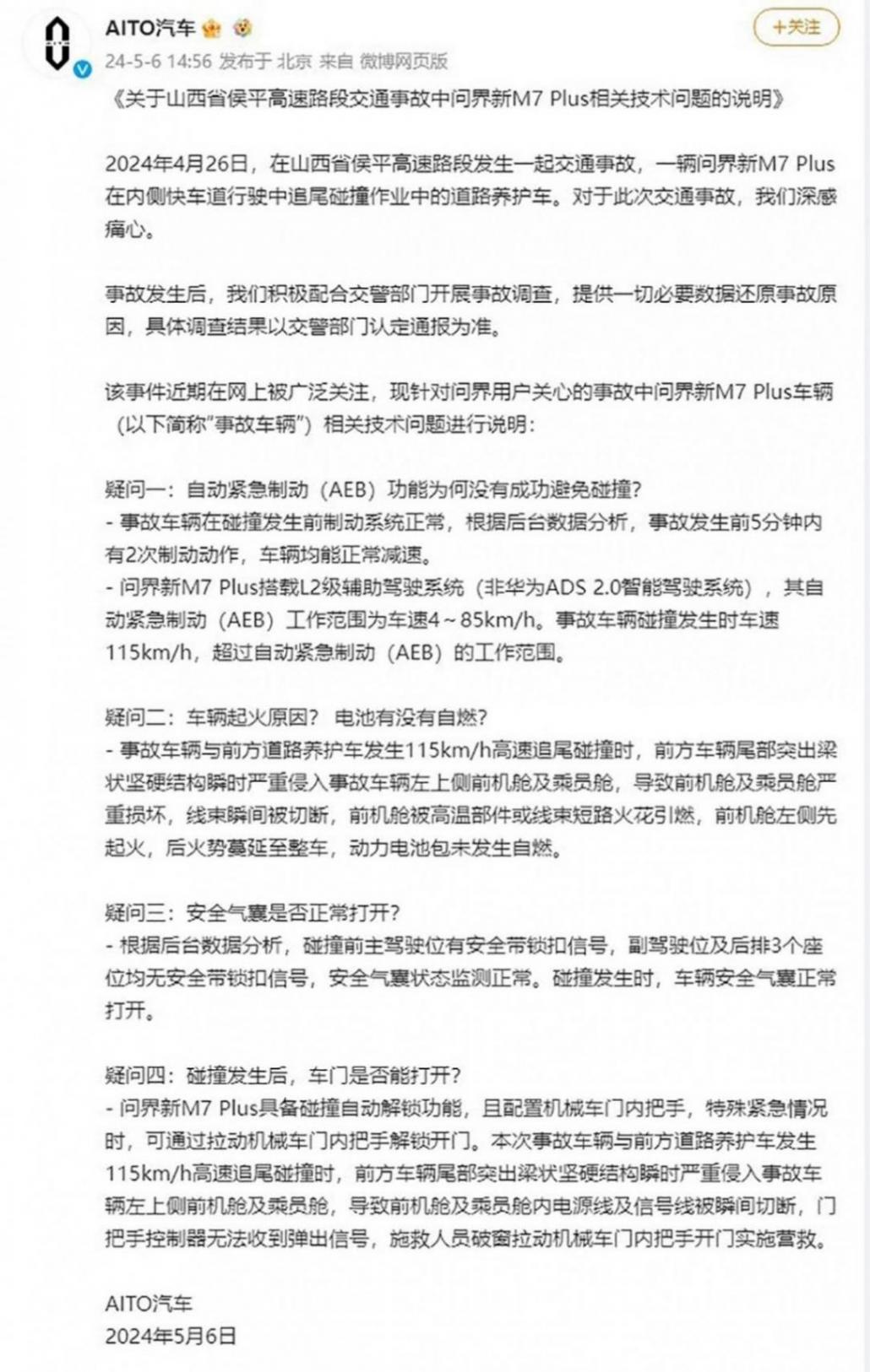
前段时间咱们报道过了问界m7 plus在高速上追尾起火的事件,现在这事儿有结论了,意外因素更大,但其中关于aeb的部分仍然有争议。比较有意思的是,赛力斯法务部直言已经报警,要追究法律责任。

问界回应质疑

看完这份声明,咱们大概能了解清楚这起事件的原委,条理清晰,逻辑通畅,非常到位。
首先是aeb为何没有起效,因为低配的m7 plus不具备在高速行车时的abe功能,只能在85km/h时速以内。其次起火的理由很简单,高速碰撞带来的线束断裂,引燃了机舱。再有气囊是打开了,而车门锁了是因为断电,破窗后手动解锁成功。

整起事件当中,民众的主要热议在于三个点,一是为什么问界的智驾不好用?二是撞了为什么起火?三是车门为何无法解锁。

第一点比较复杂,咱们下面单独聊。先说后面两点,起火其实在这起事件中最好理解,也最正常。混动或者燃油车前部有发动机,内部有燃油、润滑油,一旦碰撞破损泄露,很容易起火。而电车的电池起火,大概率是因为电池挤压变形,产生热失控。
车门无法解锁的原理也很简单,就是小电瓶也下电了,解锁机构无法工作。在这样的时速下撞击倒也合理。而机械结构作为冗余,在这起事故中发挥了作用,说明传统的门把手是有必要的。那些按键、触控解锁车门的厂家,建议都改回去吧,虽然你有应急拉手,但是在紧急情况下没人能冷静地去找这玩意儿。
我们还能信任智驾吗?
通过这起事件,咱们一直担心的事儿还是发生了,那就是大家过于信任智驾。

经常能看到一些短视频的平台出现“无人驾驶”视频。比如最近我们就见到过主驾没人的、全车四个人包括司机在打游戏玩手机的。很多消费者都在追求“物尽其用”,我买了这个车,有这个智驾的功能,我就不开车了,让车自己开。主打一个生死看淡。
你说他们蠢吗?他们懂得绕开智驾的限制,像离手检测之类的。你说他们坏吗?他们也不想死啊,更多的还是想要炫耀一下,出于对智驾的信任,选择了这种方式。

有一种观点是:“你们宣传的时候都说得遥遥领先,现在出了事说低配没有这玩意儿,这不骗人吗?”
这种观点其实是可以理解的,普通人对于车辆性能和装备的认知是比较浅薄的,相信有不少人是冲着发布会上余总一句句“遥遥领先”而选择这台车。在购车的时候,也大概率不会有官方工作人员主动提示低配车型的aeb只能在85km/h以下使用。

因此这件事儿也算是一个警示吧,不管是低配的驾驶辅助,还是高配的所谓智驾,依然处于一个低级别阶段。你猜它为什么叫智能驾驶,不叫自动驾驶。就是因为还不成熟。aeb这个事儿,你在它工作范围内,也不是100%触发的。智驾也不是真的让车自己动,该介入还是要介入的,网上有大把用智驾“翻车”的,人可是实打实的huawei ads啊。
赛力斯法务部已上线

相较于问界的公告严谨、缜密,称述事实,赛力斯法务部发了一个声明,就有点让人看着不太舒服了。作为一家车企,对恶意造谣重拳出击,这是任何消费者,或者普通吃瓜群众都会支持的,但面对质疑声音,动不动就报案、追责,是不是显得有些过了?

恶意抹黑、散布虚假事实这几点确实是涉嫌违法,咱们认为报案没问题,但是你所谓的不实揣测怎么个意思呢?恶意传播又是怎么个定义?合着我发表自己的看法、猜测、怀疑,也变成了违法行为?

比如咱们看到一个车起火了,普通人第一反应就是“自燃”,发在社交平台上“xx车在哪里自燃了”,这完全是合情合理的。普通人以他自身的认知传播内容,只要不是编造的,就不应该苛责。毕竟消费者又不是专业人士,甚至很多媒体都是一知半解。

相较于赛力斯的发言,人博世就很聪明,发的公告称述事实,不带节奏。顺带表达一下人道主义关怀。

究其原因,还是过渡信任。所以在这里也要提醒大家一句,以后选车时,不能只听发布会,还是要多做功课,车企毕竟是赚钱的,不会主动去提不利于自身的信息,而消费者是最终的使用者,谨慎一点没错。