近些年来,中国新能源汽车产业迅速发展,不仅在中国取得了巨大关注,站稳了脚跟,在世界上也有一定的话语权。但却衍生出了一个奇怪的现象,如果新能源汽车企业不注重扭转此现象,从不该有的攀比中解脱出来,那受影响的必然是普通消费者。
我注意到这个奇怪现象有段时间了,近期发生的一家三口事件,令我更确定了这个现象的存在。
一个年轻男驾驶员,开着问界m7,高速上追尾洒水车,车头着火,逐渐蔓延至整车,车内的人全部丧生。车里坐着的有男驾驶员,他的姐夫,以及姐夫的2岁孩子,全部离开了人世,呜呼哀哉。旁观者尚且哀恸,亲人又该如何生活。
事件发生后,针对问界m7的质量,展开了争论。
有人称华为宣传遥遥领先,现在却发生如此大的事故。有人称,这和华为没有什么关系,车是一家叫赛力斯的企业造的。
任何车,都不能避免车祸,这是毋庸置疑的事情。但并不意味着,发生车祸就完全和车没有关系。
问界m7的这次事故,三点可以确定。第一,车头先着火,随即蔓延至全车;第二,车祸发生后,车窗玻璃没有自动落下,依然全封闭;第三,车祸发生后,车门没有自动解锁,导致车门打不开,给救援带来困难。
以上的情况,让人直接怀疑,问界m7的基本质量是否过关。
咱且不管余总宣传的那些所谓“遥遥领先的功能”,比如“aed紧急刹车”、“隐藏式车门把手自动弹出”是否发挥了作用,车窗玻璃没有自动落下、车门没有自动解锁,这两点基本的功能都没实现,那些“遥遥领先的功能”意义何在?
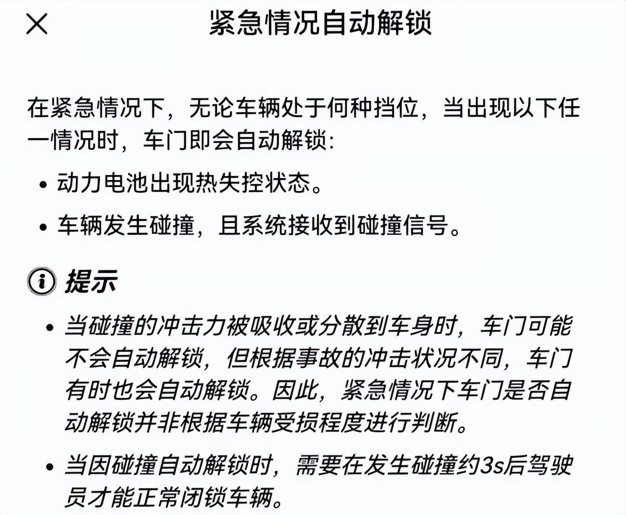
经过查询,“自动解锁”功能,是有责任心的企业基本的共识,10万以下的车,很多都有此功能。蔚来、理想等新能源车企,均明确表示,旗下所有车型在事故后车门均有自动解锁功能。
所谓“自动解锁”,是在车辆发生碰撞后,车门至少有一个要自动解锁,在外部拉力下要能打开,以最大程度保证车内人员安全。
m7售价在25万至30万左右,这个基本的安全功能如果不具备,真让国人寒心。且其车辆用户手册上,明确称,车辆发生碰撞时,车门会自动解锁。
问界m7的这次事故,令我更看清了一个奇怪现象。
目前,国产新能源车企太过注重营销,过度宣传所谓的“彩电冰箱大沙发”,很少有人宣传车辆的质量,很少有人就车辆质量展开宣传。
这个现象很奇怪。
对于九成以上的人来说,汽车本身就是代步工具,能安全开到目的地就是最终目标。即便对于各种功能天花乱坠的新能源车,也逃不过这个目标。
而代步工具,最重要的是要安全:前后防撞梁要结实、吸能,a柱要硬,底盘要稳定,电机电控质量要过关,电池质量要有保障,还有最基本的安全功能:车辆碰撞后,车窗玻璃下降、车门自动解锁等,更要具备。
如果这些重要因素都不管不问,马虎应付,一味宣传与注重所谓的“彩电冰箱沙发”,宣传所谓的“智能驾驶”,那完全是在本末倒置啊。
车辆安全永远是第一位的要素,这个要素过关,其他配置也是锦上添花,如果不过关,其他花里胡哨的配置只会火上浇油。举例来说,智能辅助驾驶有时能让驾驶者省心不少,但如果车辆本身安全都不过关,智能驾驶一旦出现问题,那后果将不堪设想。
作为中国人,我们都希望国产新能源车崛起,屹立于世界之巅。但现在,各大车企逐渐偏离了消费者用车的真实场景,将车辆的安全、用料、质量稳定性等置之不理,拼命堆配置,这是让人担心的地方。
